13305361563
文章分类
关于潍坊经济开发区企业社会保险相关业务移交寒亭区管理的公告为持续深入推进“放管服”改革,就地就近为用人单位提供更加便捷高效的服务,根据《社会保险登记管理暂行办法》、《潍坊市人民政府关于印发〈企业职工基

通知公告

评论 0

查看 1536

2020年12月11日

尊敬的患者朋友:根据目前疫情形势和上级有关要求,为切实做好疫情防控工作,给您提供一个更加安全的住院环境,潍坊市中医院决定进一步加强入院前的核酸检测筛查,在此告知并请您理解支持。1、在诊室,由接诊医生为

通知公告

评论 0

查看 1398

2020年12月10日

第二届中国国际(潍坊)风筝产业文化交易博览会即将开幕!最全攻略来了!-时间:2020年12月12日-13日地点:潍坊富华国际展览中心为了进一步做强做大风筝产业,打造我市的特色产业,形成国际风筝文化中心

通知公告

评论 0

查看 1144

2020年12月10日

近日,潍坊市教育局公示潍坊市第十批山东省特级教师推荐人选名单,全市50名教师榜上有名。根据《关于开展第十批山东省特级教师评选工作的通知》,经个人申报、单位推荐、县级审核、师德前置、市级推选等程序,确定

通知公告

评论 0

查看 1785

2020年12月6日

各县市区人力资源和社会保障局、市属开发区劳动人事局,市直有关部门,有关行业、企业、院校:  为深入学习贯彻落实习近平总书记对技能人才工作重要指示精神,充分发挥技能竞赛在技能人才培养、选拔和激励等方面的

通知公告

评论 0

查看 1341

2020年12月4日

2020年11月16日11时,市气象局发布重要天气预报:受气旋影响,预计17日傍晚至18日夜间,我市自西向东有一次大范围强降雨天气过程。全市阴有大雨,部分地区有暴雨,全市平均降水量30~60毫米,强降

通知公告

评论 0

查看 1239

2020年11月17日

齐鲁网·闪电新闻10月12日讯根据当前新冠肺炎疫情形势,为坚决防止新型冠状病毒肺炎疫情扩散,进一步落实好疫情防控措施,潍坊多地发布关于做好近期新冠肺炎疫情防控的通告。诸城市疾病预防控制中心关于近期疫情

通知公告

评论 0

查看 1678

2020年10月13日

为切实保护陆生野生动物资源,维护生态安全与平衡,根据《全国人民代表大会常务委员会关于全面禁止非法野生动物交易、革除滥食野生动物陋习、切实保障人民群众生命健康安全的决定》等相关法律法规,结合潍坊市实际,

通知公告

评论 0

查看 1157

2020年10月4日

关于2020年”中秋节”“国庆节”假期潍坊辖区高速公路实施临时交通管制措施的通告根据国务院办公厅关于2020年部分节假日安排的通知规定,10月1日至10月8日为“中秋节”“国庆节”假期,期间7座及以下

通知公告

评论 0

查看 1278

2020年10月1日

根据省财政厅、省人力资源和社会保障厅《关于印发<山东省就业补助资金管理办法>的通知》(鲁财社〔2018〕86号)及《山东省职业技能提升行动(2019—2021)转账资金管理办法》(鲁人社字

通知公告

评论 0

查看 1417

2020年9月29日

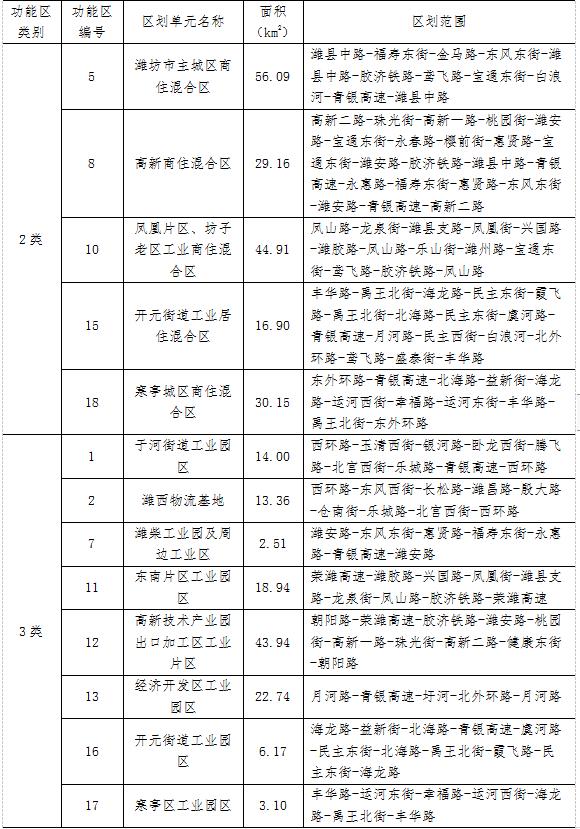
为进一步做好中心城区声环境保护工作,近日,潍坊印发《潍坊市中心城区声环境功能区划》通知。区划范围为潍坊市中心城区范围,主要包括奎文区、潍城区、坊子区、寒亭区(经济技术开发区)、高新技术开发区及综合保税

通知公告

评论 0

查看 1994

2020年9月23日

关于潍坊市区禁止升放气球等其他升空物体的通知各有关社会团体、广告庆典公司、企业:根据潍坊市人民政府办公室文件《潍坊市人民政府办公室关于印发潍坊民用机场净空和电磁环境保护规定的通知》要求,依据《潍坊民用

通知公告

评论 0

查看 1338

2020年9月17日

  近日,  潍坊市场监督管理局通报多起  无证、违法、违规售卖药品典型案件,  潍坊多家公司、诊所、卫生院被罚。  潍坊市场监管局发布通报  ↓↓↓  潍坊爱芝灵医药有限公司从不具有药品生产、经营资

通知公告

评论 0

查看 1216

2020年9月17日

齐鲁晚报齐鲁壹点记者 丛书莹10日,齐鲁晚报齐鲁壹点记者获悉,潍坊已经有热企下发供暖缴费通知。潍坊万达华府小区的李先生告诉记者,他们小区已经下了供暖缴费通知,9月9号开始交供暖费,9月11日到15日入

通知公告

评论 0

查看 1213

2020年9月11日

潍坊信息网手机客户端(安卓版)正式上线,欢迎下载使用!!!下载方法:1.扫码下载:2.用手机浏览器打开(https://www.0536xin.com/wap/),手机版内点击APP直接下载安装:

通知公告

评论 0

查看 1801

2020年9月4日

齐鲁晚报齐鲁壹点记者秦国玲为选拔造就一批“有理想信念、有道德情操、有扎实学识、有仁爱之心”的中小学教师楷模和表率,激励广大教师更好落实立德树人根本任务,加快教育现代化,努力办好人民满意的教育,根据《潍

通知公告

评论 0

查看 1535

2020年8月30日

关于禁止在寿光城区散养家禽家畜的通告为加强城市市容环境卫生管理,全面改善城区卫生质量和人居环境,防止疫病发生,保障人民群众身体健康和维护公共场所安全,根据《中华人民共和国治安管理处罚法》、《中华人民共

通知公告

评论 0

查看 1085

2020年8月28日

第37届潍坊国际风筝会招商公告第37届潍坊国际风筝会将于2020年9月26日(星期六)在潍坊隆重举办,由国际风筝联合会、潍坊市人民政府主办,届时将举办一系列文化、体育、经贸活动(去年历时20天,参加人

通知公告

评论 0

查看 1105

2020年8月24日

根据上级工作部署自2020年9月1日起潍坊市公安局车辆管理所停止使用“8091234”车驾管服务热线启用“12123”语音服务热线如有车驾管业务咨询请拨打“12123”潍坊车管将竭诚为您服务“1212

通知公告

评论 0

查看 1921

2020年8月24日

2020年市区普通高中招生录取结果查询系统已开启,考生可点击文末“阅读原文”查询录取结果。温馨提示一、请考生务必按照录取高中学校规定的时间(8月16日前)按时到录取学校报到。具体报到时间及相关事宜请登

通知公告

评论 0

查看 1300

2020年8月14日

13305361563
  • Q Q: 2623470208
  • 微信: wfjiazhengwang
微信公众号
微信小程序
Copyright © 2026 “潍坊信息网(潍坊大集网)”版权所有  |技术支持:潍坊信息网  |  
网页内的所有信息均为用户自由发布,交易时请注意识别信息的虚假,交易风险自负!网站内容如有侵犯您权益请联系我们删除,举报信息、删除信息联系客服
ICP证:鲁ICP备18047530号  

鲁公网安备 37070202000292号